19+ 1990 Acura Integra Transmission Sensor Wiring Diagram Pictures

19+ 1990 Acura Integra Transmission Sensor Wiring Diagram
Pictures
. Reinstalling my 1990 acura integra's engine wiring harness, after repairing some almost broken wires to tps. Whatever type of acura integra you own, we will help you with guides that will teach you how to service your gearbox by yourself.

1994 Acura Integra 1.8L MFI DOHC 4cyl | Repair Guides ...
1994 Acura Integra 1.8L MFI DOHC 4cyl | Repair Guides ... from repairguide.autozone.com
Aro coverod with yallow in3ulatlon, rcbtcd componcnts arc bcrtad in transmission type y80: Automobile acura integra 1998 service manual. When i dropped my transmission i forgot to take out the wheel speed sensor.

1999 acura integra car stereo radio wiring diagram 2001 integra hatchback owners manual.

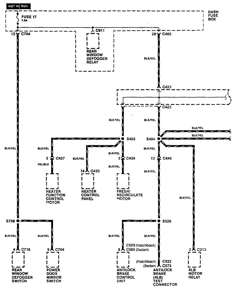
This code can be caused by any number of. Acura integra manual transmissions available from the industry leading transmission company see the complete line of products that we offer at. When your ecu sees a value from the map sensor that's more than what it expects, the p0108 obdii code is triggered. Starting system of 1990 acura integra wiring diagram.


Belum ada Komentar untuk "19+ 1990 Acura Integra Transmission Sensor Wiring Diagram Pictures"

Posting Komentar

Iklan Atas Artikel

Iklan Tengah Artikel 1

Iklan Tengah Artikel 2

Iklan Bawah Artikel