View 1990 Suzuki Samurai Wiring Diagram PNG

View 1990 Suzuki Samurai Wiring Diagram
PNG
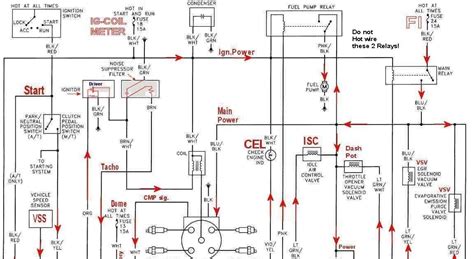
. Suzuki samurai wiring diagrams : Turn signal, ecm, oil pressure switch, ignition switch, generator, brake fluid level switch, main switch, daytime running light, battery, passing switch, fuel level gauge, turn signal switch, water temperature gauge, ignition coil.

96 Suzuki Samurai Engine Diagram - Wiring Diagram Networks
96 Suzuki Samurai Engine Diagram - Wiring Diagram Networks from ww2.justanswer.com
I need a wiring diagram for a 1987 caprice ls brougham behind the dash from side to side all the way to the fuse box. When changing plugs, do them one at a time to prevent mixups. You'll get repair instructions, illustrations and diagrams, troubleshooting and diagnosis, and personal support any time you need it.

Spanish santana samurai wiring diagram (when i get a chance i'll do a proper scan and tidy this up).

Circuit and wiring diagram download: All suzuki samurai submodels including jl, base model, and ja. Suzuki samurai engine diagram wiring diagram raw wrg 6251 1987 nissan 200sx fuse diagram share this post. Samurai • pliki użytkownika yahoo3333 przechowywane w serwisie chomikuj.pl • 1990 1994 samurai supplementary service manual(1).zip, manual sj413 samurai wiring diagram.jpg.


Belum ada Komentar untuk "View 1990 Suzuki Samurai Wiring Diagram PNG"

Posting Komentar

Iklan Atas Artikel

Iklan Tengah Artikel 1

Iklan Tengah Artikel 2

Iklan Bawah Artikel