18+ 18V Nicd Battery Charger Circuit Diagram PNG

18+ 18V Nicd Battery Charger Circuit Diagram
PNG
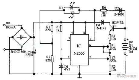
. Bridge rectifier module or (1n4007 x 4). A very interesting and useful design of a multiple nicd & nimh battery charger circuit which can charge many different nicd and nimh batteries.

How To Test a Battery Without a Multimeter
How To Test a Battery Without a Multimeter from www.electroschematics.com
I set it up to charge at 1amp changing r5 for one of 330ohms aprox. The second alternative way of achieving battery charging for a lead acid battery with high amperage can be observed in the following diagram, using a couple of op amps The top countries of supplier is china, from.

Diode d4 prevents current to flow from battery back to the charging circuit.

This battery charger for nicd, nimh is made using traditional electronic components. 12v to 18v dc from 220v ac converter for battery charger. Sprayer battery charger solar car battery charger car battery charger automatic batteri circuit board there are 367 suppliers who sells nicd battery charger circuit on alibaba.com, mainly located in asia. Since the maximum charge voltage measures 1.45 volts and higher trigger threshold is about 1.7 v, this voltage can be.


Belum ada Komentar untuk "18+ 18V Nicd Battery Charger Circuit Diagram PNG"

Posting Komentar

Iklan Atas Artikel

Iklan Tengah Artikel 1

Iklan Tengah Artikel 2

Iklan Bawah Artikel