View 1996 Chevy Tahoe Radio Wiring Diagram Gif

View 1996 Chevy Tahoe Radio Wiring Diagram
Gif
. One was called gmc yukon, and the variant under the chevrolet brand received the already known name blazer. 4wd pickup, sierra, silverado, suburban, tahoe, yukon & awd escalade.

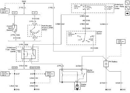
1996 Chevy Tahoe MY 1996 THAOE WONT START: WHEN I TURN THE ...
1996 Chevy Tahoe MY 1996 THAOE WONT START: WHEN I TURN THE ... from www.2carpros.com
The nova still has its original wiring except for the cables i related searches for chevy tahoe wire harness chevy wire harness diagram1979 chevy wire harness1957 chevy wire harnessez wire. 1955 chevrolet car wiring diagrams 3 mb. Red/white car radio switched 12v+ wire:

We have 73 chevrolet tahoe manuals covering a total of 30 years of production.

2002 chevrolet tahoe car stereo radio wiring diagram. Red/white car radio switched 12v+ wire: One was called gmc yukon, and the variant under the chevrolet brand received the already known name blazer. Whether your an expert chevrolet tahoe mobile electronics installer chevrolet tahoe fanatic or a novice chevrolet tahoe enthusiast with a 2.


Belum ada Komentar untuk "View 1996 Chevy Tahoe Radio Wiring Diagram Gif"

Posting Komentar

Iklan Atas Artikel

Iklan Tengah Artikel 1

Iklan Tengah Artikel 2

Iklan Bawah Artikel