View 12V Dc Regulated Power Supply Circuit Diagram PNG

View 12V Dc Regulated Power Supply Circuit Diagram
PNG
. This circuit is based on ic lm7812. The ground terminal of both ics are connected with the centre tap terminal of the.

My first variable power supply using LM317 - ElecCircuit
My first variable power supply using LM317 - ElecCircuit from www.eleccircuit.com
Zener diodes are not the only option of regulating. This is a circuit of 12v 5v power supply. Compared with linear power supplies, pwm switching power supplies work more efficiently by chopper, which is to convert the input dc voltage into a pulse voltage with an amplitude equal to the input voltage amplitude.

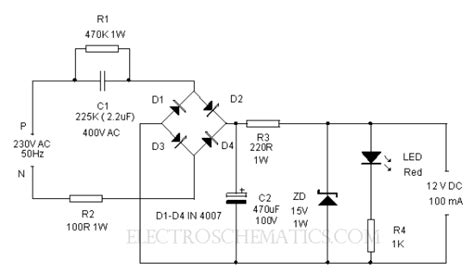
How to convert 230v ac to 12v dc without transformer | homemade 12v power supply.

The rectifier is designed so that it could withstand even through 30a , but here are the restrictions of bridge. The ground terminal of both ics are connected with the centre tap terminal of the. Its function is to supply a stable voltage (or less often current). 12v, 1a smps circuit diagram.


Belum ada Komentar untuk "View 12V Dc Regulated Power Supply Circuit Diagram PNG"

Posting Komentar

Iklan Atas Artikel

Iklan Tengah Artikel 1

Iklan Tengah Artikel 2

Iklan Bawah Artikel