46+ 0 9 Counter Circuit Diagram Pics

46+ 0 9 Counter Circuit Diagram
Pics
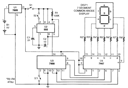
. The clock can be given to the pin 14 of ic2. It might be a little difficult to read as it is compressed into a confined space.

2 Digit Up Down Counter Circuit using 7 Segment Displays ...
2 Digit Up Down Counter Circuit using 7 Segment Displays ... from www.electronicshub.org
Based on a timing diagram analysis of this circuit, determine whether it counts in an up sequence (00, 01, 10, 11) or a down sequence (00, 11, 10, 01). Use 5v dc for powering the circuit. They are normally shown in schematic diagrams in reverse order, with the least significant bit at the left, this is to enable the.

The way to achieve the ability to count in both the directions is by combining the designs for the up and the down counters and using a switch to alternate between them.

· when the chip counts from 0 to 9 and resets to 0 again it generates carry out pulse that can be given to next decade counter chip. Use 5v dc for powering the circuit. Wave shaping circuit wave shaping circuit. For this circuit to work, we need a clock signal.


Belum ada Komentar untuk "46+ 0 9 Counter Circuit Diagram Pics"

Posting Komentar

Iklan Atas Artikel

Iklan Tengah Artikel 1

Iklan Tengah Artikel 2

Iklan Bawah Artikel